欢迎访问VAUDE - 骑闯天路
客服热线:
-
登录
|
注册
VAUDE - 骑闯天路
首页
318川藏极限赛
活动报名
活动介绍
历届回顾
活动合作伙伴
资格赛
资格赛介绍
活动报名
报名查询
成绩查询
主题赛
主题赛介绍
活动报名
报名查询
成绩查询
精彩资讯
影像资料
精彩图片
视频回顾
骑闯英雄汇
天路英雄榜
关于我们
朗途体育
合作伙伴
联系我们
首页
精彩资讯
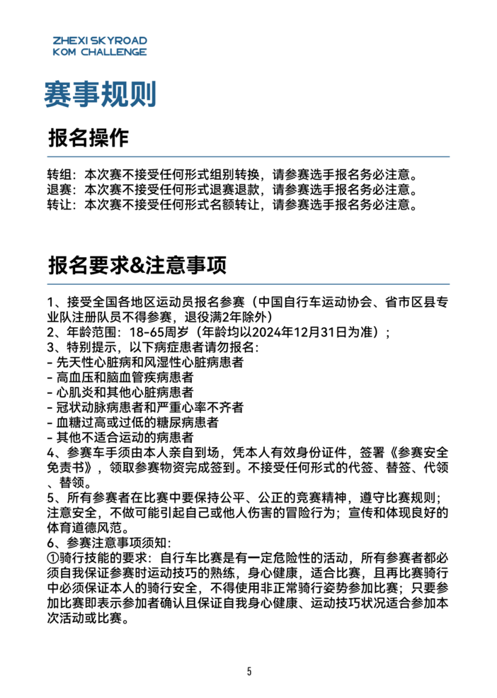
【参赛手册】2024浙西天路KOM爬坡骑行嘉年华 骑闯天路-杭州临安站
最新活动
【预报名】2025VAUDE骑闯天路自行车极限赛
【正式报名】2025VAUDE骑闯天路自行车极限赛
2025骑闯天路新十年发布会
【报名查询】2025贡嘎山海螺沟KOM自行车爬坡赛 暨骑闯天路甘孜站
【参赛手册】2024浙西天路KOM爬坡骑行嘉年华 骑闯天路-杭州临安站
[复制链接]
组委会-牛牛
| 2024-05-13 14:39
1228
0
分享到:
附件列表
参赛手册.pdf
网友评论
正在加载评论数据...
相关推荐
活动已结束
【预报名】2025VAUDE骑闯天路自行车极限赛
免费
活动已结束
【正式报名】2025VAUDE骑闯天路自行车极限赛
¥18000
活动已结束
2025骑闯天路新十年发布会
免费
活动已结束
【报名查询】2025贡嘎山海螺沟KOM自行车爬坡赛 暨骑闯天路甘孜站
¥199
购物车(
)
{{el.itemTitle}}
{{el.itemStyleClassTitle}}
{{el.itemStyleClassTitle}} {{el.itemStyleClass2Titles}}
x{{el.itemCount}}
{{el.totalPrice|currency}}
删除
共
件
共计
{{totalPrice|currency}}
去购物车
您的购物车空空如也,赶紧
去选购
吧。
您尚未登录,
请登录。
购物车正在加载中...
成功加入购物车!
当前您的购物车中包含
个活动订单。
当前您的购物车中包含
件商品,
个活动订单。
当前您的购物车中包含
件商品。
继续浏览
去购物车
微信咨询
QQ 咨询
客服热线
({{el.name}})
分享
倒计时
返回顶部